📈 Data to start your week: The AI buildout
Megawatts, golf courses and bipartisan peace
Hi all,
As regular readers of Exponential View know, the AI economy is scaling exponentially. Its physical dependencies – power, water, land, permits – do not. The gap between those curves defines the next phase of the build-out.
We dig into the numbers behind this gap in today’s Data edition.
Demand is locked in. Data center capacity is not hypothetical – 89% that is under construction in North America is pre-leased and barely a tenth of new supply is uncommitted. We are in a stampede after all (not a bubble).
The grid is the bottleneck. America’s data center pipeline has exploded to 241 GW – up 159% in a single year – but two-thirds of it is stuck. Grid connection queues and labor shortages mean most of that capacity exists only on paper.
The mainstream has long picked the wrong fight over water. Golf courses in the US consume more than 30x as much water as the entire country’s data center industry uses for cooling.1
Pledges all round. Anthropic promised to pay 100% of the grid upgrades for its data centers. Meanwhile, Microsoft committed to cutting data center water-use intensity 40% by 2030 and Google pledged to replenish 120% of the freshwater it consumes.
The pledges will help, but they address a resource that data centers use far less of than is commonly assumed. The externality that communities actually live inside is harder to offset with a corporate commitment: heat and jobs.
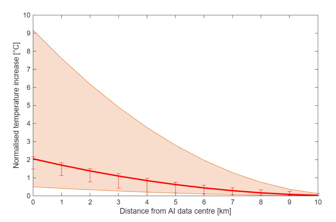
Thermal spillover is real. Local temperatures rise an average of 2°C after a data center opens, with outliers hitting 9°C. The effect extends 10 km. 343 million people live within that radius worldwide.

Hard hat economy. A typical data center creates 1,000-10,000 construction jobs but only 50-300 permanent roles. The gains are real but temporary.
These concerns, concentrated in the communities hosting the infrastructure, have sparked something unusual in American politics right now – organized, bipartisan resistance that makes local democracies relevant again.
$100 billion pushback. Locals blocked or delayed projects representing nearly $100 billion in combined investment in Q2 last year.
Bipartisan resistance. 55% of politicians who publicly opposed data centers were Republicans, and 45% Democrats. A local organizer in one of the affected counties said it well:
This is an issue that’s bringing us all together and that, I think, gives me hope.
Thanks for reading!
US golf courses used 1.63 million acre-feet of water in 2024. One acre-foot equals 325,851 gallons, giving a total of approximately 531 billion gallons. US data centers consumed an estimated 17 billion gallons of water directly for cooling in 2023. Both values use the most recent figures for direct water usage.


